写文章
发布文章
发布帖子
登录
注册
找回密码
登录
注册
找回密码
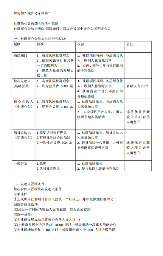
一口气看清如何加入龙乡之家
首页
社圈动态
正文
0
4159
114
汝小龙
10个月前发布
关注
私信
THE END
社圈动态
喜欢就支持一下吧
点赞
114
分享
QQ空间
微博
QQ好友
海报分享
复制链接
收藏
汝小龙
关注
0
7
0
26
1.7W+
龙乡之家欢迎您的加入!
龙乡之家欢迎您的加入!
11个月前
3487
加入我们能收获什么?
加入我们能收获什么?
11个月前
3007
全汝阳找同频:南衙街口那盏灯下,一直暖着你的茶
全汝阳找同频:南衙街口那盏灯下,一直暖着你的茶
10个月前
2441
我这汝阳之在人间烟火里种一座不散的暖城
我这汝阳之在人间烟火里种一座不散的暖城
11个月前
1876
全汝阳找同频:在每个角落种一片星辰大海
全汝阳找同频:在每个角落种一片星辰大海
11个月前
1030
全汝阳找同频:回巷子口坐坐吧,这里的水泥墩儿不冰凉
全汝阳找同频:回巷子口坐坐吧,这里的水泥墩儿不冰凉
10个月前
842
上一篇
我这汝阳之在人间烟火里种一座不散的暖城
下一篇
全汝阳找同频:南衙街口那盏灯下,一直暖着你的茶
相关推荐
一口气看清如何加入龙乡之家
加入我们能收获什么?
全汝阳找同频:南衙街口那盏灯下,一直暖着你的茶
我这汝阳之在人间烟火里种一座不散的暖城
全汝阳找同频:在每个角落种一片星辰大海
全汝阳找同频:回巷子口坐坐吧,这里的水泥墩儿不冰凉
评论
抢沙发
欢迎您留下宝贵的见解!
提交
昵称
Δ
取消
提交评论
昵称
请填写用户信息:
昵称
邮箱
表情
代码
请输入代码:
确认
图片
请填写图片地址:
确认
请登录后查看评论内容
友情链接
河南鸿农科技、汝阳掌上生活、今日烟酒 、积云教育汝阳运营中心、随行付汝阳运营中心
在手机上浏览此页面
登录
没有账号?立即注册
手机号
验证码
发送验证码
记住登录
账号密码登录
登录
用户名/手机号/邮箱
登录密码
记住登录
找回密码
|
免密登录
登录
注册
已有账号,立即登录
设置用户名
手机号
验证码
发送验证码
设置密码
注册
请登录后查看评论内容